The Host

2026

“Confession” and “Exploitation” in a Digital Society

Every day, we continuously transmit vast amounts of our life logs to "hosts" in the cloud. In exchange for convenience, our identities are fragmented and reduced to mere data points within a gargantuan dataset. This work, The Host, is an attempt to visualize this invisible architecture by distilling it into a raw, physical "one-on-one confrontation" between the artist and the visitor.

“Self-Portrait As Others”

Artists like Cindy Sherman and Yasumasa Morimura once presented the multilayered nature of identity by using their own bodies to perform the role of "the other." In contrast, Tateishi’s approach in this exhibition is an inversion of the portrait: using technology to allow "the other" (the visitor) to hijack the artist’s own body.

However, what exists here is not a sweet sense of immersion, but a definitive structure of exploitation. The earnest confessions whispered by visitors to the system (The Host) are coldly analyzed by AI algorithms. These "secrets" undergo an irreversible transformation within a black box, becoming unilaterally "owned" as part of the artist’s archive.

“The Host”

The title The Host carries multiple meanings: the master who entertains a guest, the primary computer in a network, the server at a host club, and the biological organism upon which a virus preys. Like a server in the depths of the internet, or an empty vessel waiting to be possessed, the artist’s avatar sits silently in the venue, awaiting the visitor's arrival.

What is exchanged there is not appreciation, but a contract. Not a dialogue, but an assimilation of information. When the "words" you carry are sucked away as nutrients for the system, whose memory is it that remains?

デジタル社会における「告解」と「搾取」

私たちは日々、膨大なライフログをクラウド上の「ホスト」へと送信し続けています。便利さと引き換えに、私たちのアイデンティティは断片化され、巨大なデータセットの一部へと還元されていく——。 本作『The Host』は、この不可視な構造を、作家と来場者の「一対一の対峙」という極めてフィジカルな状況に落とし込み可視化する試みです。

“Self-Portrait As Others”

かつてシンディ・シャーマンや森村泰昌は、自身の身体を使って「他者」になりきることで、アイデンティティの多層性を提示しました。対して本展で立石が試みるのは、テクノロジーを用いて「他者(来場者)」に自身の身体を乗っ取らせる、肖像の反転です。

しかし、そこには甘美な没入ではなく、決定的な「搾取」の構造が介在します。来場者がシステム(ホスト)に対して吐露した切実な告白は、AIのアルゴリズムによって冷徹に解析されます。そして、その「秘密」はブラックボックスの中で不可逆的な変質を遂げ、作家のアーカイブの一部として一方的に「所有」されることになります。

“The Host”

タイトルの「The Host」は、「客をもてなす主人」を意味し、同時に「ネットワークの主体となるコンピュータ」「ホストクラブでの接客役」「ウィルスが寄生する宿主」をも意味します。インターネットの深淵にあるサーバーのように、あるいは何者かが憑依する空っぽの器のように、作家のアバターは会場で静かに来場者の訪れを待ち受けています。

そこで交わされるのは、鑑賞ではなく契約。対話ではなく、情報の同化。 あなたの抱える「言葉」がシステムの養分として吸い上げられたとき、そこに残るのは誰の記憶でしょうか。

The Host
2026
Dimensions Variable

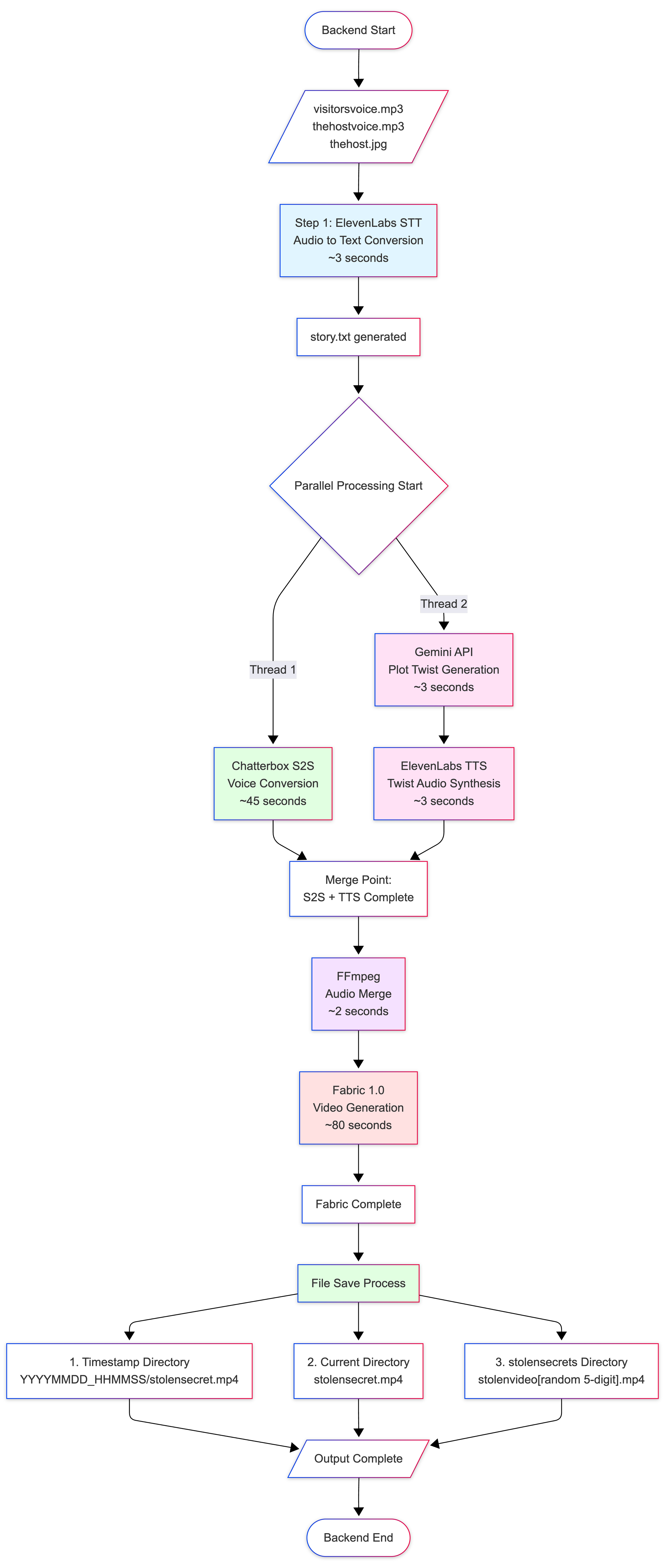
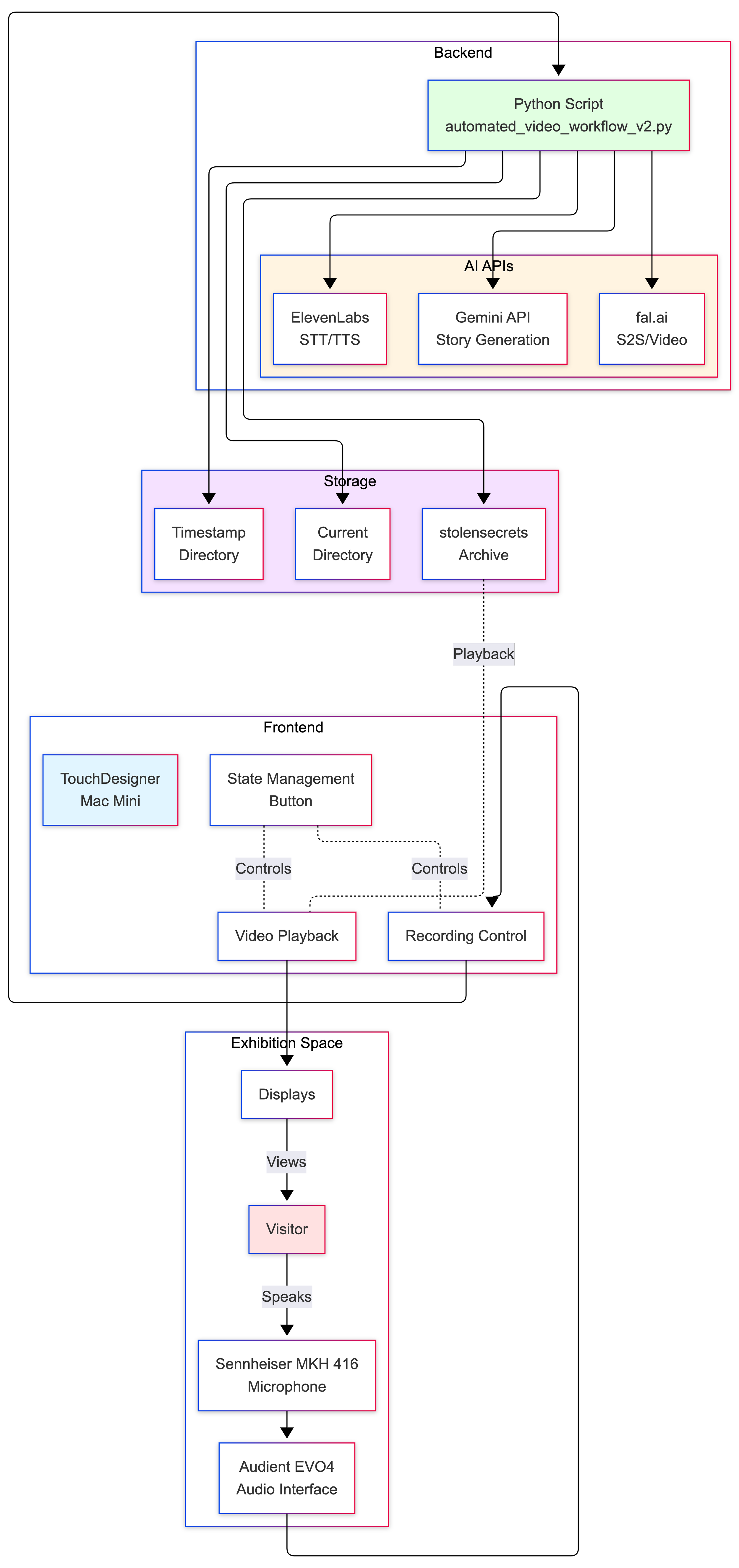
AI system, 2-channel video system, 5-channel sound system, LED switch, microphone.

An AI-driven interactive instructional work. Through a dialogue with the original AI, "The Host" (The Exposer), visitors entrust their secrets to the system.30-minute private viewing.

Design & Technical Support : Tatsuya Mori

Hallucinated Secrets

"Secrets" entrusted by visitors are expanded with AI-generated "hallucinations" and re-narrated through synthetic voices. As these private stories accumulate, they transcend the boundaries between the individual and the collective, the named and the anonymous, evolving into a singular, shared mythology.

幻想化した秘密たち

来場者から託された「秘密」に、AIによる「幻想(ハルシネーション)」が書き加えられ、立石の声と姿を学習した合成音声によって再び語り直される。断片的な個人の物語が積み重なり、響き合うことで、それは個人と集団、実名と匿名の境界を揺るがす壮大な叙事詩へと変容していく。